Thank you. The intention of this circuit is to step 5v down to 3v3. This should accomplish that goal no? 5v into the jack, 3v3 out to the net called 'sync'
I was under the impression that it is best practice to include a 0.1uF cap between gnd and vcc (placing the cap close to the IC on the pcb layout). Is this overkill or is this just not correct?
Quick and dirty schematic...
Thank you all for your replies. I am actually needing to multiplex 32 knobs and 16 switches (so 3 x 4067s). Is there a better (hopefully cost-effective) way to do this?
Everyone was so helpful with my previous post, I was hoping someone could take a look at this and make sure it looks ok. Everyone's expertise is so appreciated.
Working on a teensy drum machine. Want to be able to take sync pulses from Korg (or...
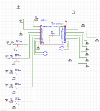
Novice here. I am using a 4067 to attach 16 switches to my teensy. As of now, they each have their own 10k pullup resistor to vcc. Is this necessary or can they all be routed to the same 10k pullup to vcc? Will this cause cross-talk?