CorBee
Well-known member
Hi All,
Edwin and I are slowly wrapping up the development of this winter. I still hope to release the code within 1-2 weeks from now but first we need to test things so you wont end up in trouble
To summarize the most important parts of the development:
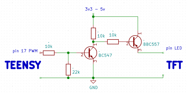
- we have added options to extend the hardware with GPS, temperaturesensing and control of the brightness of the TFT-screen. If you want to use these new options you will need to do a bit of hardware work but - aside from the space in the box - this is not very technical. I am sure edwin will explain things in more detail when everything is ready.
- saving of WAV files will be done with extra information in the "GUANO" section of the wave-files. This will allow other software to directly read additional information from the WAV file (eg. time of recording) and also allows processing in for instance the BTO_acoustic_pipeline to get information on the species in a recording.
- both the AUTO_HETERODYNE and TIME_EXPANSION modes will have a new option to change the output on your headphones ... more on that will be shared when testing is done.
- and many smaller changes, often requests from the forum. A more complete list of these changes will be shared later.
kind regards, keep safe,
Cor
Edwin and I are slowly wrapping up the development of this winter. I still hope to release the code within 1-2 weeks from now but first we need to test things so you wont end up in trouble
To summarize the most important parts of the development:
- we have added options to extend the hardware with GPS, temperaturesensing and control of the brightness of the TFT-screen. If you want to use these new options you will need to do a bit of hardware work but - aside from the space in the box - this is not very technical. I am sure edwin will explain things in more detail when everything is ready.
- saving of WAV files will be done with extra information in the "GUANO" section of the wave-files. This will allow other software to directly read additional information from the WAV file (eg. time of recording) and also allows processing in for instance the BTO_acoustic_pipeline to get information on the species in a recording.
- both the AUTO_HETERODYNE and TIME_EXPANSION modes will have a new option to change the output on your headphones ... more on that will be shared when testing is done.
- and many smaller changes, often requests from the forum. A more complete list of these changes will be shared later.
kind regards, keep safe,
Cor





