MIDIMinion
Member
Hi Folks,
I'm back again, in need of some advice! Here's what I'm looking at:
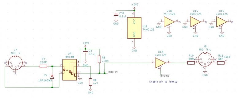
Goal: MIDI passthrough from input to output enabled/disabled by a PWM pin on a microcontroller (Teensy 4.0).
I previously tried to accomplish this with a MOSFET with no success. It was recommended to me to consider using an op-amp, due to their low current draw. So after lots of reading up on op-amps, I managed to work out the circuit below.
In my tests, using +5v as a stand in MIDI signal, I read an output of +5v when the PWM pin is set LOW, and +0.04v when the PWM pin is set HIGH. Which indicates to me that the op-amp circuit is working as expected: I can switch between +5v and (essentially) +0v using the microcontroller.
However, when I replace the +5v stand in for a MIDI signal, I get mixed results. I previously had this circuit setup on a breadboard and it was acting mostly as expected, I could toggle MIDI passthrough with the microcontroller. I rebuilt the circuit on the breadboard, to clean things up, and now I can't seem to get any messages through the op-amp circuit at all.
Any thoughts or insights into how I might best achieve the results I'm looking for would be super appreciated!
Thanks!
I'm back again, in need of some advice! Here's what I'm looking at:
Goal: MIDI passthrough from input to output enabled/disabled by a PWM pin on a microcontroller (Teensy 4.0).
I previously tried to accomplish this with a MOSFET with no success. It was recommended to me to consider using an op-amp, due to their low current draw. So after lots of reading up on op-amps, I managed to work out the circuit below.
In my tests, using +5v as a stand in MIDI signal, I read an output of +5v when the PWM pin is set LOW, and +0.04v when the PWM pin is set HIGH. Which indicates to me that the op-amp circuit is working as expected: I can switch between +5v and (essentially) +0v using the microcontroller.
However, when I replace the +5v stand in for a MIDI signal, I get mixed results. I previously had this circuit setup on a breadboard and it was acting mostly as expected, I could toggle MIDI passthrough with the microcontroller. I rebuilt the circuit on the breadboard, to clean things up, and now I can't seem to get any messages through the op-amp circuit at all.
Any thoughts or insights into how I might best achieve the results I'm looking for would be super appreciated!
Thanks!



