

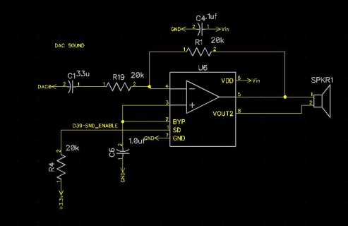
What does it connect to?I want to use the DAC pin on the teensy 3.6 and could use advice on which amp to use and how to set it up. I can't find any examples that don't use the audio board, so I am a bit lost. Any info would be helpful and appreciated.
I can't find any examples that don't use the audio board, so I am a bit lost. Any info would be helpful and appreciated.