New Teensy 4.1 DIY Synthesizer

Besides the fact that S/N ratio isnt not really an important parameter to a Synth (at least i didt care for it, "musicallity" or usabliity are magnitudes of more importance) - does it make sense to measure on a breadboarded Circuit since it can be totaly different on a PCB? Just asking....
 
Hi Mark
Thanks for your analysis. I made a new measurement (Balckman-Harris 1024 point) with the same audio file.
The 1st picture shows only the noise without sound. The 2nd picture shows the complete audio file.

Noise-1.jpg


Noise-2.jpg


Greetings. Rolf

 
Besides the fact that S/N ratio isnt not really an important parameter to a Synth (at least i didt care for it, "musicallity" or usabliity are magnitudes of more importance) - does it make sense to measure on a breadboarded Circuit since it can be totaly different on a PCB? Just asking....

I think S/N ratio will get a little better with a PCB board. Usability is also very important in my development :)

I want to build a small synth with good usability (e.g. Shruthi).

20210115-094825.jpg


Greetings. Rolf
 
Hello ..


Today the ordered components came. The relay for the audio on circuit is really small and sweet :cool:


The relay then hardly takes up any space on the circuit board. I save on a control line on the Teensy and switch the relay via a transistor with a delay time.

20210115-124648.jpg
 
Besides the fact that S/N ratio isnt not really an important parameter to a Synth (at least i didt care for it, "musicallity" or usabliity are magnitudes of more importance) - does it make sense to measure on a breadboarded Circuit since it can be totaly different on a PCB? Just asking....

I'm just trying to correct the common misconception about noise-floor measurements using the FFT - its very
rarely appreciated that noise isn't measured the same as a single tone. Noise is measured per hertz, and thus
the width of an FFT bin determines how much noise it sees. Using an FFT to measure noise involves corrections
for the bin width and for the window used (its noise bandwidth).

And of course there's the constant confusion about interference v. true noise :)

[ And don't get me started on the poor performance of the Hann window function for measurements - all
commercial spectrum analyzers use a flattop window to be able to take accurate measurements. ]
 
Oh man... why does everything have to be in English. Why are papers by Germans published exclusively in English, and then have to be translated back by other German readers... grrr :)
We pay taxes... ;) I see it coming..in 30 years everything will be in Chinese. Fortunately, I won't be very interested in it then.
 
Last edited:
Danke :)
Hab grade die ersten Beiträge überflogen. Also der Teensy 4.x kann ganz sicher eine sehr hohe zweistellige Anzahl von Stimmen :)
Irgendwer schrieb mal er würde 15 samples aus externem Flash gleichzeitig abspielen. Das war auf einem Teensy 3.2 (<100MHz)
 
Hallo again..

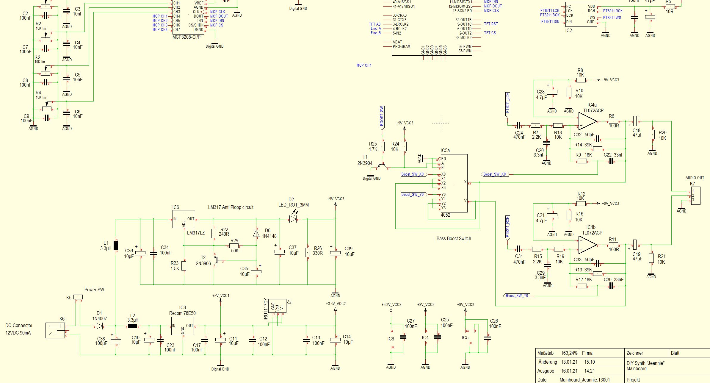
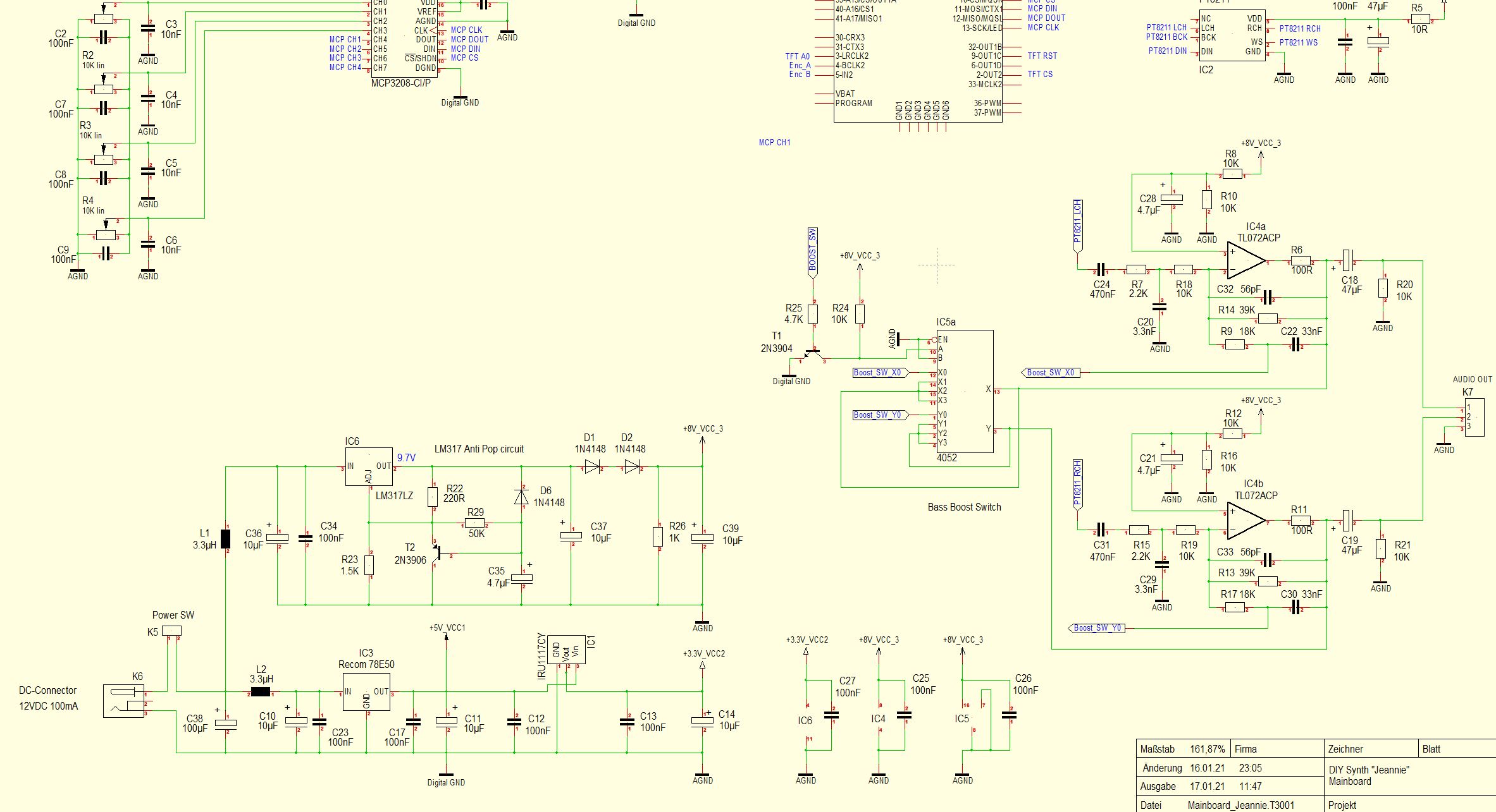
Voltage output on the LM317. Since the LM317 cannot regulate its output to 0 volts because of its internal Uref of 1.25V,
With its voltage drop, the LED ensures that the output voltage begins to rise at 0 volts.
The voltage drop at the LED also has the disadvantage that the maximum supply voltage at the output amplifier sings a bit.


without AntiPop
Power-Supply-ohne-Soft-Start.png



with AntiPop
Plopp-LED.png


Greetings from germany. Rolf
 
Last edited:
Hello again.. :)

I exchanged the LED for two 1N4148 diodes. This reduces the voltage drop behind the LM317.

AntiPop2.jpg


Greetings Rolf
 
Hello again..


It is progressing. I am currently programming the filter page and
to display the filter fade from LowPass to HighPass.

20210121-101233.jpg



Greetings Rolf
 
Are you left-handed? Because you put the Encoder to the left of the Display. Since most people (86/87) are Right handed placing it to the right would be much better, since you are hiding the Display when operating the Encoder with your right hand.....
 
Hi Frank

Thanks for your tip. It's a prototype. The layout isn't final yet. Some buttons, joystick, volume control and LEDs are added.
 
Hello again.. :)

My next step is to implement the Filter Envelope and Amp Envelope

20210128-122627.jpg


A better video of envelopes and filters is coming. Best Greetings from wuppertal in germany. Rolf
 
Last edited:
Small update .. :cool:


The envelopes also get a delay and hold parameter. These two parameters will be added to the graphic later.
In addition, there is a peak meter in the header for checking the output level on the DAC.

20210128-201858.jpg


Envelope.jpg


Greetings from germany. Rolf
 
Last edited:
Hello friends..

I adjusted the envelope Attack time from 1ms to 0.25ms . That makes more punch with percussion sounds.



1ms
Envelope1ms.png



0.25ms
Envelope250ms.png


Greetings Rolf
 
Back
Top