Rolfdegen
Well-known member
Hallo friends 
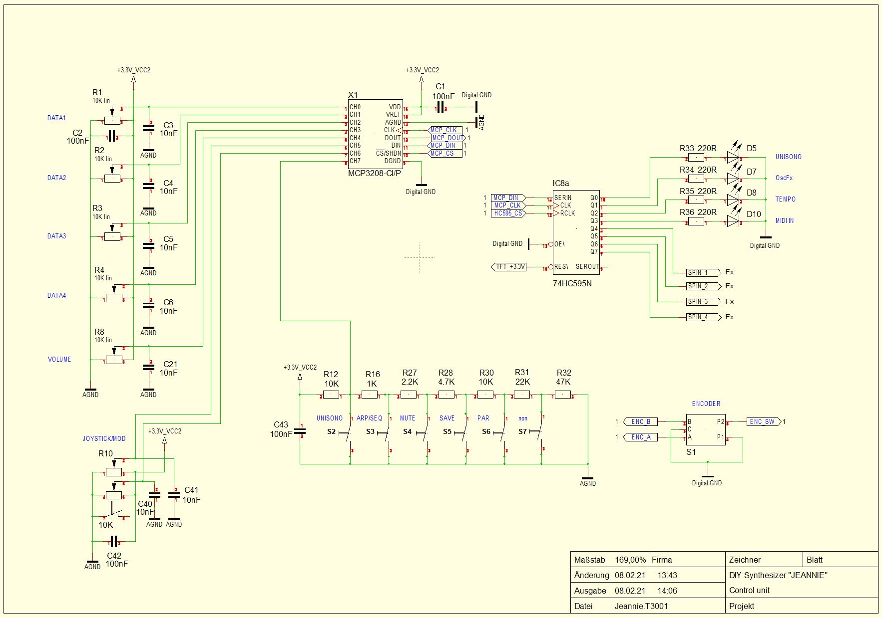
This is the control unit from Jeannie. For the button query, I use an ADC input to save output lines on the Teensy Board.
The LED Driver IC8 is controlled via the same SPI bus as the ADC chip but with a different CS line. This saves additional lines from Teensy Board.
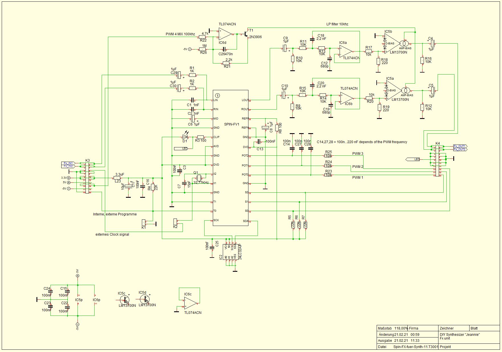
The SPIN_1 - SPIN_4 lines on IC8 and 3 PWM lines from Teensy board are for the control of the SPIN FV-1 Effect chip.
This is a my prototype and the arrangement of buttons, potentiometers, etc. will change a bit.
Greetings. Rolf
This is the control unit from Jeannie. For the button query, I use an ADC input to save output lines on the Teensy Board.
The LED Driver IC8 is controlled via the same SPI bus as the ADC chip but with a different CS line. This saves additional lines from Teensy Board.
The SPIN_1 - SPIN_4 lines on IC8 and 3 PWM lines from Teensy board are for the control of the SPIN FV-1 Effect chip.
This is a my prototype and the arrangement of buttons, potentiometers, etc. will change a bit.
Greetings. Rolf
Last edited: