NTC Measurement Circuit

teensy_ino

Well-known member
Hello everyone,

I would like to retrofit several analog NTC sensors in my car for temperature measurement.
The NTC signals will be processed using a Teensy 3.5.The measurement will be performed using a 2-wire system - each cable length is a good 4 meters.
NTC power supply + Teensy will be connected via the same 5V step-down regulator.
  • What NTC resistance value should I use to match the Teensy input impedance and, at the same time, provide the best noise immunity?
  • Due to the NTC's potential self-heating, I would like to be able to switch it with a low-level N-channel MOSFET.

  • What should the overall circuit look like?
  • Which low-level MOSFET should I use to switch the NTC?

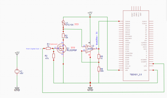
  • Would the circuit in the appendix work?
  • Where would blocking capacitors need to be placed, if necessary?

Perhaps someone can help me with a suitable circuit or a link?I would be very happy.

Regards
 

Attachments

  • NTC MosFet Switch.PNG
    NTC MosFet Switch.PNG
    48 KB · Views: 176
I think you mean logic-level MOSFET? You can choose high or low-side switching using p-channel or n-channel FET.
As for impedance you need to stiffen the signal with a capacitor anyway (this kills line noise too which can be strong in an automotive environment, and protects against ESD.)

10k is a pretty standard sort of value for such thermistors, so balance with a fixed 10k resistor - that gives 5k combined impedance, in parallel with the capacitor (100nF is a plausible value). No need for any opamps really, unless you need to expand a smal temperature range to full-scale.
 
Yes, I meant a logic-level MOSFET, of course.

So you mean a 10k NTC thermistor with an additional 10k resistor as a voltage divider?

Is the cable length not a problem?
The temperature range to be measured would be up to +150 degrees Celsius, and at indoor/outdoor temperatures down to about
-40 degrees Celsius.

If I could do it without an op-amp, I wouldn't mind.

Where/how should the 100nF capacitor be connected - between AnalogIn and GND?
Or did that mean the internal ADC SH capacitor?

Would the circuit with the MOSFET work (if you ignore the op-amp) to switch the NTC?

Or does anyone perhaps have a proven circuit where the NTC measurement can be switched using a MOSFET?

Which logic-level N-channel MOSFET would be best suited (not an SMD type)?

What is the maximum measurement time for a 10K NTC thermistor to minimize self-heating?
What cable type/cross-section should be used for a cable length of around 4 meters?

Best regards
 
Last edited:
Cable length is only a problem for fast signals, so so long as you low-pass filter you should be OK. Yes MOSFET switched supply to the sensors would work. There are 1000's of MOSFETs, so what is best would change monthly even if "best suited" had a watertight definition and not be completely subjective - suggest a parametric search engine is the way to choose one, but note that semiconductor devices from eBay are almost never genuine these days.
 
Why not setting a output to high to power a voltage divider with a NTC and a fixed resistor?
Simple and I have it working. No need for MOSFET's.
I take the median of 7 readings to avoid noise.
 
Hi AlainD,

The reason for the MOSFET circuit is that the Teensy 3.5 and the NTC thermistor should be supplied with the same 5V.

But as far as I know, the digital outputs can only supply 3.3V.

With a cable length of a good 4 meters, I wasn't sure if it would still work with a certain degree of interference immunity.
With a 3.3V supply for the NTC and Teensy, I could of course skip the MOSFET - you're right.


Another question, same topic:
How long should the NTC (10K) be switched on at most to largely avoid self-heating?
Any experience with this?

Regards
 
I've just realized you aren't measuring ratiometrically to the ADC's 3.3V supply. Should have spotted that - the T3.6 may have 5V tolerant inputs, but it won't measure voltages above its supply! So divider from 3.3V is expected.
 
I've just realized you aren't measuring ratiometrically to the ADC's 3.3V supply. Should have spotted that - the T3.6 may have 5V tolerant inputs, but it won't measure voltages above its supply! So divider from 3.3V is expected.

Hi MarkT
Hi Defragster,

The Teensy is supposed to be powered by 5V via VIN.
The NTC is connected to the same 5V.

Can't I then simply use a voltage divider before AREF to get from my VIN 5V, to 3.3V as a external AREF reference?
Would that work?

Would I still have a ratiometric measurement?
If that works, how should the voltage divider before AREF be dimensioned?

e.g. E192 series: R1 = 1.04K, R2 = 2K
or rather 10,400K / 20K?
Both would then result in 3.29V for AREF via R2.


Another question, same topic:
How long should the NTC (10K) be switched on at most to largely avoid self-heating?
Any experience with this?

Regards
 
Why not setting a output to high to power a voltage divider with a NTC and a fixed resistor?
Simple and I have it working. No need for MOSFET's.
I take the median of 7 readings to avoid noise.

Hi AlanD,

How long were the cables to the sensor in your NTC circuit?
What is the default AREF voltage setting on the Teensy 3.5, - 3.3V?
Regards
 
Hi AlanD,

How long were the cables to the sensor in your NTC circuit?
What is the default AREF voltage setting on the Teensy 3.5, - 3.3V?
Regards
50-100cm
No idea about AREF. I just temp calibrated the system after assembling.
I give 5ms output high (more than enough to fill an external 47nF capacitor, 2ms should be enough) and do 5 measurements with delays of 100microseconds (more than enough for the internal 10pF capacitor). I don't suspect any issues with self heating with a 1s cycle. The measurement timing can be made a lot shorter if you do a rather fast first reading and adapt the timings to it.
 
Hello everyone,

I'm not quite sure about the wiring for a ratiometric measurement with the Teensy 3.5 and an NTC thermistor...
The NTC thermistor should be switchable due to possible self-heating.

Would that be correct?


NTC ratiometrische Messung.PNG


  • Would it work like this (AlainD's suggestion), with, for example, PIN 33 as Digital Out and PIN 39 as Analog In?
  • In another forum, I read the following about self-heating =>Link
"Since you can read an NTC thermistor very quickly, less than 100µs, you could also read it very frequently if the voltage divider is turned off each time, and the NTC then has no self-heating."

I'm just wondering what the analog input is supposed to measure in this example - if the voltage divider is turned off...? Confused...
Maybe someone can explain this to me?

Greetings
 
When the digital pin is high it is connected to the chip's supply voltage, 3.3V I think here, and then the ADC will read the ratio of R3 / (R3 + U1) * 3.3V...

When the digital pin is low it will read 0 as the digital pin is then connected to 0V directly.

To be really precise you'd account for the output impedance of the digital output (about 30 to 40 ohms usually), in the calculations, but I don't think its necessary for NTC sensors which aren't super precise anyway (for a Pt100 or Pt1000 sensor you'd have to be much more careful).
 
Back
Top