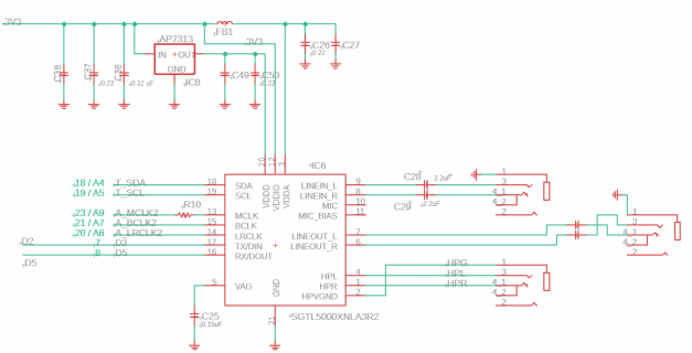
My schematic says:
https://www.digikey.com/en/products/detail/taiyo-yuden/BK1005HM601-T/957718
I'm not sure if that's actually the part I used though--the device is a couple years old already.
I fixed the issue by using a much larger value capacitor on the output of my device's main 3.3V regulator. I was using 4.7 uF and I moved up to 22 uF. Probaby would also be a good idea to switch from an 0603 package to an 0805.
I've been spending a day trying to figure out why some loud bass drum samples I was playing back were crashing my test device. At first I thought it was a memory management issue, but it's turns out to likely be a power issue with my desing...
That's definately an obvious answer that didn't occur to me. I came up with a different solution which involves keeping an extra copy of the file open so it's ready when I need it--so far it seems to be working great. At some point I will test...
If I already have a copy of a file open, how can I open a second copy of it as quickly as possible?
This first sd.open() operation takes about 850 uS. I assume that a chunck of that time is spent actaully looking for the file on the SD. If I...
t
I thought for sure that was going to be the cause because I had poked around in Encoder.h a while back and noticed that the pin configuration registers are changed in there. Alas, I'm seeing the issue on Teensy 3.2 devices, and it's...
My setup is rather complex, so I'm not going to draw it out for you. It boils to the same as any other encoder--I'm just using two GPIO pins. One is connected to the tip of that TRS and the other is connected to the ring.
Pins connected to the tip and ring of the TRS jack. It's not perfect--for example if the encoder rotates while the button is pressed, but it's better than no button.
I'm reading a rotary encoder where the push button is wired through a 10K resistor and then back to the one of the pins. So I want to use the encoder with interrupts and then periodically check if one of the pins is being held at a specific...
If I attach an interrupt to a pin (the ISR calls digitalRead) and then at a regular interval call analogRead on that same pin from the main loop, the interrupt gets detached after each analogRead and I have to reattach it.
1. Is there something...
I'm very late to the game, but AI chat bots really excel at this sort of thing. You could have gotten an efficient class from one of them. You would just need to craft a good paragraph describing what you wanted.