tapasxplore
Member
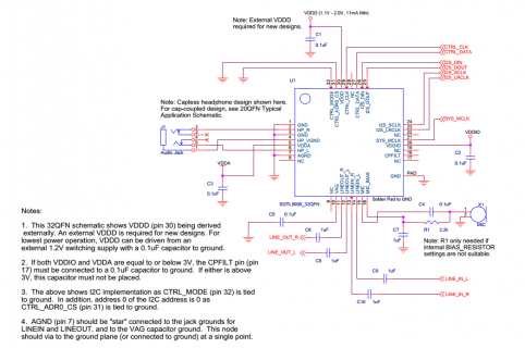
I am trying to figure out components which are in the audio board and matching them with schematic v2. I have figured out some components show in the image. Please help with other components. Please help with the components marked with ?? sign.
Can someone tell what what is the components shown with the red arrow mark (##) sign.

Can someone tell what what is the components shown with the red arrow mark (##) sign.

Attachments
Last edited:


