are there better tri-state buffers ? Ideally with inverted "enable" ?
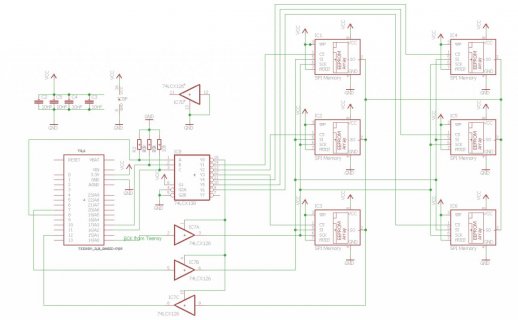
If you make another board rev, please also consider adding pull-down resistors on Teensy pins 8, 16 and 17. Until you initialize those pins, they are high impedance. Resistors will keep those pins low, to prevent the decoder from accidentally asserting chip select to any of the memories.
It's also common practice to place a 0.1 uF (or even 10 nF) capacitor between 3.3V to GND near each chip. The length of the wires and especially the loop area between the wires and the capacitor and the chip matters much more than the actual value of the capacitor. One capacitor shared between 2 chips is usually fine, if the wires are short and run directly without a large loop.
my SMD soldering skills are not good (my eyes).
You'll look like a nerd but it'll be worth it ;-)
http://www.doneganoptical.com/products/optivisor
You'll look like a nerd but it'll be worth it ;-)
http://www.doneganoptical.com/products/optivisor
I suspect that I look better with such a thing![]()
QUOTE]
I am not going to comment on that ;-)
Yes, 0603 can be managed fine. Just make sure you have a good flux pen when soldering these by hand. The flux pen is quite the key to success when manually soldering small and fine pich components.

The schematic looks good.
Yeah, 2 layers with parts on both sides creates a lot of challenges for routing the traces! But the electrons do not know or care about the difficulty in PCB routing! Still, having those capacitors close, even if the traces aren't ideal, is a lot better than no decoupling caps at all.
If you're planning on publishing these files for other people to build, I would recommend adding pin 1 marks in the silkscreen for all the chips. Without them, it's very easy to place a chip backwards! Rectangles around the resistors and capacitors are also helpful, to avoid a common mistake where 4 close pads (like R1 and R3) can be mistakenly placed with the parts on the wrong pairs.
... I wonder what the average age of Teensy users/buyers is? Pretty sure the demographic is kinda skewed
